A股千亿市值芯片巨头宣布收购华力微

日期:2025-08-18

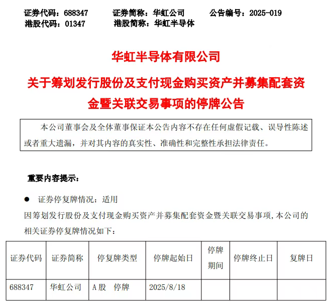
8月18日消息,半导体晶圆代工巨头华虹公司公告拟收购华虹五厂,公司自18日开市起停牌。


图片


华虹半导体表示,根据《上市公司重大资产重组管理办法》和《上海证券交易所科创板股票上市规则》等相关法规,本次交易预计不构成重大资产重组;本次交易构成关联交易,但不会导致公司实际控制人发生变更,不构成重组上市。因本次交易尚存在不确定性,为了保证公平信息披露、维护投资者利益,避免对公司股价造成重大影响,因此公司股票自2025年8月18日(星期一)开市起开始停牌,预计停牌时间不超过10个交易日。


资料显示,华虹半导体和华力微都属于华虹集团旗下资产,其中华力微电子的资产主要为华虹五厂和华虹六厂。华虹五厂成立于2010年,是一座12英寸晶圆厂,主要覆盖55-28nm工艺节点,月产能约3.8万片;华虹六厂是一座12英寸晶圆厂,主要覆盖28nm-14nm制程。显然,华力微旗下的华虹五厂在工艺制程上与华虹半导体目前所覆盖的制程是存在重合和竞争的。


图片


据公告,华虹公司此次交易的目的,是为了解决IPO承诺的同业竞争事项。据华虹公司此前公告,华虹公司及其间接控股股东所控制的华力微均从事晶圆代工业务。但双方定位及主要工艺技术平台不同,华虹公司主要定位于特色工艺,华力微主要定位于先进逻辑工艺。


不过,华虹公司与华力微在65/55nm工艺节点存在部分业务重合。华虹公司此前披露,对于存在部分业务重合的三个工艺平台业务,进行如下分割:65/55nm独立式非易失性存储器和嵌入式非易失性存储器工艺平台相关业务,由华虹公司承接;65/55nm逻辑与射频工艺平台相关业务,由华力微承接。


图片


另外,为避免同业竞争,华虹集团此前承诺,自华虹公司科创板上市之日起三年内,按照国家战略部署安排,在履行政府主管部门审批程序后,华虹集团将华力微注入华虹公司。而华虹公司于2023年8月在科创板上市。


此次交易拟收购的标的资产,就是华力微所运营的与华虹公司在65/55nm和40nm存在同业竞争的资产(华虹五厂)所对应的股权。目前,该标的资产正处于分立阶段。


华虹公司表示,此次交易事项尚处于筹划阶段,公司目前正与交易意向方接洽,初步确定的交易对方为上海华虹(集团)有限公司、上海集成电路产业投资基金股份有限公司、国家集成电路产业投资基金二期股份有限公司、上海国投先导集成电路私募投资基金合伙企业(有限合伙)。